Eintritts-/Austrittsbedingungen und Aktionen für die Produktverfolgung
Die Optionen für die Produktverfolgung in der Bibliothek für Bedingungen und Aktionen ermöglichen es den Prozessingenieuren, eine Reihe von Prüfungen und Validierungen für Produkte und Baugruppen festzulegen, wenn diese in einen Prozessfluss eintreten und diesen verlassen, einschließlich Out-of-Route-Vorgängen und Umleitungen.
Eine Eintrittsbedingung ist eine Validierungsprüfung, die für ein Produkt oder eine Baugruppe durchgeführt wird, wenn sie in einen Vorgang eingescannt wird.
Eine Austrittsbedingung ist eine Validierungsprüfung, die durchgeführt wird, wenn ein Bediener versucht, ein Produkt oder eine Baugruppe in einem Vorgang fertigzustellen.
Eine Aktion erfordert die Durchführung einer automatisierten Aufgabe, wenn ein Produkt oder eine Baugruppe in einem Betrieb fertiggestellt wird, z. B. die Erstellung eines Berichts oder eines Barcode-Etiketts.
Eine Eintrittsbedingung für die Statusprüfung stellt beispielsweise sicher, dass ein Produkt oder eine Baugruppe, das/die bei einem bestimmten Vorgang gescannt wird, alle vorhergehenden erforderlichen Vorgänge erfolgreich durchlaufen hat.
Bedingungen und Aktionen verfügen über Einstellungen und Regeln, die festlegen, welche Maßnahmen im Falle einer fehlgeschlagenen Prüfung zu ergreifen sind. Darüber hinaus können die Prozessingenieure die Häufigkeit der Durchführung von Bedingungsprüfungen oder Aktionen festlegen.
Bedingungen und Aktionen Bibliothek

Der Zugriff auf die Bibliothek der Bedingungen und Aktionen erfolgt über den Bibliotheksbereich von FactoryLogix Office. In der folgenden Tabelle werden die verfügbaren Bedingungen und Aktionen nach Name und Typ (Eintritt, Austritt oder Umleitung) beschrieben.
Bedingung/Aktion | Typ | Beschreibung |
|---|---|---|
Statusprüfung | Eintritt, Austritt | Bestätigt, dass die aktuelle Einheit einen akzeptablen Status hat. Zulässige Statuswerte sind: Pass, Fail oder Scrap oder Sie können das Kontrollkästchen "Alle auswählen" aktivieren, um alle akzeptablen Statuswerte einzuschließen. |
Prüfung des aktiven Auftragslosstatus | Eintritt, Austritt | Bestätigt, dass der Status des aktuellen Auftragsloses aktiv ist (nicht in der Warteschleife). |
Rollenprüfung | Eintritt | Überprüft, ob der aktuelle Benutzer eine bestimmte Rolle innehat (bei einem Fehlschlag kann ein Popup-Fenster erscheinen, um den Namen und das Passwort des betreffenden Benutzers zu erfassen). Verwenden Sie die Kontrollkästchen, um die gewünschten Rollen in der Spalte Wert(e) auszuwählen, oder aktivieren Sie das Kontrollkästchen Alle auswählen, um alle verfügbaren Rollen auszuwählen. Weitere Informationen zu Benutzerrollen finden Sie unter Erstellen und Verwalten von Rollen und Berechtigungen . |
Defektprüfung | Eintritt, Austritt | Überprüft, ob es keine offenen, behobenen, geschlossenen, gelöschten oder falschen Mängelanzeigen gibt. Verwenden Sie unter Bedingungsoptionen die Kontrollkästchen, um den gewünschten Fehlerstatus (Offen, Behoben, Geschlossen, Falsch, Gelöscht oder (Alle auswählen)) und andere Optionen für die Fehlerprüfungsbedingung auszuwählen:
|
Symptomprüfung | Eintritt, Austritt | Überprüft, ob es keine offenen, fixierten, geschlossenen, gelöschten oder falschen Symptome gibt. Verwenden Sie unter Bedingungsoptionen die Kontrollkästchen, um den gewünschten Status des ungültigen Symptoms (Offen, Gelöst, Geschlossen, Falsch, Gelöscht oder (Alle auswählen)) und andere Optionen für die Symptomprüfungsbedingung auszuwählen:
|
Qualitätsstandard auswerten | Austritt | Bestätigt, dass der Qualitätsstandard des Vorgangs erfüllt ist. Verwenden Sie unter Bedingungsoptionen die Dropdown-Listen, um den Qualitätsstandard und den Ergebniscode auszuwählen, die auf diese Austrittsbedingung angewendet werden sollen. |
Prüfung der Mindestverweildauer | Eintritt | Überprüft, ob die angegebene Mindestzeit seit Beendigung des vorherigen Vorgangs verstrichen ist, bevor dieser Vorgang gestartet wird. Unter Bedingungsoptionen können Sie die folgenden Bedingungen festlegen:
Dadurch kann die Bedingung als Mindest- oder Höchstverweildauerprüfung implementiert werden.
|
Überprüfung der maximalen Verweilzeit | Eintritt | Überprüft, ob die Zeitspanne zwischen dem Abschluss des vorherigen Vorgangs und dem Eintritt in den aktuellen Vorgang die angegebene Zeitspanne nicht überschritten hat. Unter Bedingungsoptionen können Sie die folgenden Bedingungen festlegen:
Dadurch kann die Bedingung als Mindest- oder Höchstverweildauerprüfung implementiert werden.
|
Barcode-Typ prüfen | Eintritt | Überprüft, ob der Typ der Einheit mit einem der zulässigen Typen übereinstimmt. Verwenden Sie die Spalte Wert(e), um die zulässigen Gerätetypen auszuwählen (Panel, Träger oder Produkt), oder verwenden Sie das Kontrollkästchen (Alle auswählen), um alle verfügbaren Typen auszuwählen. |
Rezeptname prüfen | Eintritt | Überprüft, ob das richtige Rezept auf einer oder mehreren Arbeitsstationen geladen ist. Verwenden Sie unter Bedingungsoptionen die Schaltfläche Neu Weitere Informationen zum Erstellen und Speichern von Prozessrezepten finden Sie unter Verwaltung von Rezepten . |
Xout Checker Eintrittsbedingung | Eintritt, Weiterleitung | Nach dem ersten erfolgreichen WIP-Start wird bei allen nachfolgenden WIP-Starts ermittelt, ob es sich bei der im Bau befindlichen Baugruppe um einen plattenförmigen Artikel handelt. Wenn es sich um einen plattenförmigen Artikel handelt, wird der zuletzt erfolgreich gestartete Artikel mit dem Artikel verglichen, der gerade gestartet wird. Wenn beide Artikel die gleiche X-Out-Konfiguration haben, passiert nichts, wenn sich ihre X-Out-Konfigurationen jedoch unterscheiden, wird eine Meldung angezeigt, um den Bediener über die unterschiedliche X-Out-Konfiguration zu informieren. |
Qualitätsstandard auswerten | Austritt | Bestätigt, dass der aktuell festgelegte Qualitätsstandard erfüllt wurde (z. B. Fehlerschwellenalarme). Wählen Sie unter Konditionsoptionen mit der Dropdown-Liste Qualitätsstandard den gewünschten Qualitätsstandard aus und wählen Sie dann mit der Dropdown-Liste Ergebniscode den erwarteten Qualitätsergebniscode für diesen Standard aus (z. B. Halten, Nacharbeit oder MRB). Weitere Informationen zur Definition und Verwaltung von Qualitätsstandards finden Sie unter Qualitätsstandards definieren . |
Prüfung der minimalen Prozesszeit | Austritt | Überprüft, ob die aktuelle Baugruppe für die angegebene Mindestzeit im aktuellen Vorgang geblieben ist. Verwenden Sie unter Bedingungsoptionen die Dropdown-Listen, um den/die Wert(e) und das Intervall für die abgelaufene Zeit anzugeben. |
Prüfung der maximalen Prozesszeit | Austritt | Überprüft, ob die aktuelle Baugruppe die angegebene Prozesszeit nicht überschritten hat. Verwenden Sie unter Bedingungsoptionen die Dropdown-Listen, um den/die Wert(e) und das Intervall für die abgelaufene Zeit anzugeben. |
Prüfung der Unterbaugruppe | Eintritt, Austritt | Überprüft, ob es keine fehlenden oder unvollständigen Baugruppen gibt. Verwenden Sie unter Bedingungsoptionen die Dropdown-Liste Wert(e), um die Optionen für diese Bedingung auszuwählen: Fehlend, Unvollständig oder (Alle auswählen). |
Betriebsstatus Aktion Prozessor | Eintritt, Austritt | Führt eine Statusprüfung für einen bestimmten Vorgang im Prozessablauf durch. Die Bedingung ermöglicht die Auswahl eines bestimmten Vorgangs innerhalb des Prozessablaufs, bei dem die Einheit mit dem gewünschten Status abgeschlossen sein muss. (Wenn mehr als ein Vorgang überprüft werden muss, können Sie mehrere Instanzen dieser Eingabebedingung konfigurieren). Mit Vorgang können Sie den Namen des Vorgangs auswählen, für den die WIP-Sätze auf den korrekten Status geprüft werden. Alle Vorgänge im aktuellen Prozessfluss (einschließlich der Vorgänge außerhalb der Route) werden aufgelistet. Alle vorherigen Vorgänge ermöglicht es dem Bediener, den gesamten Prozessfluss bis zum aktuellen Vorgang zu validieren. Die Einstellung Berücksichtigte WIP-Datensätze legt fest, welcher WIP-Datensatz (falls mehr als einer vorhanden ist) bei der Ermittlung berücksichtigt werden soll:
Zulässige Status sind: Bestanden, Fehlgeschlagen oder Verschrottet, oder Sie können das Kontrollkästchen (Alle auswählen) aktivieren, um alle akzeptablen Status einzuschließen. Die Auswahl steht für WIP-Status, die dazu führen, dass die Bedingung ein positives Ergebnis liefert. Die Eingabebedingung Vorgangsstatus Aktion Prozessor validiert den aktuell verarbeiteten Barcode, indem er überprüft, ob er den konfigurierten manuellen Vorgang mit einem der konfigurierten akzeptablen Status beendet hat - entweder insgesamt oder während der letzten Ausführung des Vorgangs, abhängig von der Einstellung Berücksichtigte WIP-Sätze.
xLink-Adapter ignorieren Eingabebedingungen, da sie nur Daten für bereits verarbeitete Einheiten erfassen sollen und keinen Einfluss auf den tatsächlichen Start eines Barcodes haben. |
Produktaktionsprozessor ändern | Eintritt, Weiterleitung | Diese Aktion verschiebt Einheiten in eine andere Produktionscharge. Wenn Sie ein Produkt ändern, können Sie die folgenden Optionen für diese Aktion angeben:
|
Aktualisierung des Defektstatus | Eintritt, Austritt, Weiterleitung | Wenn diese Aktion für eine Einheit ausgeführt wird, wird der Status aller Fehler mit demselben Status wie der Wert Status ändern von, der bei einem Vorgang angelegt wurde, der durch die Option Fehler angelegt bei identifiziert wurde, auf den Wert Status ändern nach aktualisiert. |
Alarm auslösen | Austritt, Weiterleitung | Erzwingt, dass die angegebene Alarmreaktionsvorlage mit der angegebenen Häufigkeit ausgelöst wird. Verwenden Sie unter Bedingungsoptionen die Dropdown-Liste Wert(e), um die gewünschte Alarmreaktionsvorlage auszuwählen. Weitere Informationen zu Alarmreaktionsvorlagen finden Sie unter Alarmauslöser, Reaktionen und Alarmreaktionsvorlagen . |
Träger entladen | Austritt, Weiterleitung | Entladen Sie an dieser Stelle die Gegenstände des Trägers. |
Baugruppen vom Nutzen trennen | Austritt, Weiterleitung | Nach Beendigung der laufenden Montage wird die Einheit einzeln oder vom Nutzen getrennt. |
Auftragslosmenge erreicht Alarm | Austritt, Weiterleitung | Löst die angegebene Alarmreaktionsvorlage aus, wenn die Auftragslosmenge bei diesem Vorgang erreicht ist. Weitere Informationen finden Sie unter Alarmauslöser, Reaktionen und Alarmreaktionsvorlagen . |
Bericht erstellen | Austritt, Weiterleitung | Erzwingt die Erstellung des ausgewählten Berichts. Verwenden Sie die Dropdown-Liste Wert(e), um den zu erstellenden Bericht auszuwählen. |
Etikett drucken | Austritt, Weiterleitung | Bewirkt, dass ein Produktetikett unter Verwendung der angegebenen Etikettenvorlage erstellt wird. |
Post-Fail-Pässe | Austritt, Weiterleitung | Stellt sicher, dass eine Einheit, die für defekt befunden wurde, eine bestimmte Anzahl von aufeinanderfolgenden bestandenen Status hat, bevor sie zum nächsten Vorgang übergehen kann. |
Auftragslosstatus ändern | Austritt, Weiterleitung | Ändern Sie den Status des Auftragsloses auf den ausgewählten Wert (besonders nützlich für das automatische Schließen abgeschlossener Auftragslose). Eine abgeschlossenes Auftragslos ist ein Auftragslos, das seine Mengenanforderungen erfüllt hat. Ein abgeschlossenes Auftragslos wird in der Regel durch den Benutzer erstellt. Es kann sein, dass das Auftragslos seine Mengenanforderungen nicht erfüllt hat, aber der Benutzer wollte, dass sie abgeschlossen wird. |
Material an Lagerort senden | Austritt, Weiterleitung | Schickt das Material an den standardmäßig zugewiesenen Lagerort. Wenn mehr als ein Lagerort zugeordnet ist, sendet das System das Material an den Lagerort mit dem wenigsten Material. |
Produkt in neues Auftragslos verschieben | Austritt, Weiterleitung | Verschiebt Einheiten auf der Grundlage der ausgewählten Zielprozessrevision und des Zielvorgangs in eine andere Produktionscharge. |
Beendigungsaktion des Integrationsdienstes auslösen | Austritt, Weiterleitung | Erfasst einen Eintrag in einer EventTriggers-Datenbanktabelle für jeden WIP-Datensatz mit einem WIP-Status von "Bestanden". |
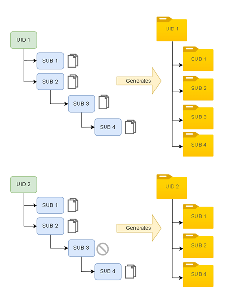
Dateien exportieren | Austritt, Weiterleitung | Exportiert Dateien, die während der Produktion mithilfe der Aktivität „Datei anhängen“ erfasst wurden, sowie Alarmreaktionen, die so definiert wurden, dass „jeder darauf zugreifen kann“. Die Austrittsbedingung „Dateien exportieren“ ermöglicht es Ihnen außerdem, alle mit einer Einheit verknüpften Unterbaugruppen in den Dateiexport einzubeziehen sowie die Dateien, die bei Erhalt an Materialien angehängt wurden, ebenfalls einzubeziehen und zusammenzufassen. Wenn eine Einheit einen Vorgang verlässt, ermittelt das System, ob die identifizierte Einheit mit einer oder mehreren Unterbaugruppen verknüpft ist. Für jede identifizierte Unterbaugruppe fügt das System im UID-Ordner der Einheit einen Dateiordner für jede serialisierte Unterbaugruppe innerhalb der identifizierten serialisierten Einheit hinzu; jeder Ordner enthält alle mit einer Unterbaugruppe verbundenen Dateien. ![]()
Um Unterbaugruppen in den Dateiexport einzubeziehen, aktivieren Sie bei der Konfiguration der Aktion zum Austritt das Kontrollkästchen „Unterbaugruppen in den Dateiexport einbeziehen“, wie in der folgenden Abbildung dargestellt.
Wichtig Um Baugruppen in die Aktion „Austritt“ beim Exportieren von Dateien einzubeziehen, müssen Sie über die xTend-Integration für die Fertigungsarbeitsmappe (separat erhältlich) verfügen, und diese muss im Bereich „Integrationsdienste“ von FactoryLogix Office konfiguriert und aktiviert sein.
![]()
Hinweis Im Bereich „Trace“ von FactoryLogix Operations werden durch die Schaltfläche „Dateien exportieren“ keine Unterordner für Baugruppen erstellt, wie sie für den Austritt „Dateien exportieren“ beschrieben sind. |
Tracking-Verlauf exportieren | Austritt, Weiterleitung | Exportiert die gesamte Tracking-Historie für eine UID und alle ihre Unterbaugruppen. Diese Aktion sollte nur bei der obersten zu bauenden Baugruppe angewendet werden. |
Aktion Datei anhängen beenden | Austritt, Weiterleitung | Exportiert die gesamte Tracking-Historie für eine UID und alle ihre Unterbaugruppen. Diese Aktion sollte nur bei der obersten zu bauenden Baugruppe angewendet werden. |
Nutzen teilen | Austritt, Weiterleitung | Teilt Nutzen mit mehr als einem Bild in mindestens zwei Nutzen auf. Wenn es beispielsweise vier Bilder/Kreise gibt, die in zwei Nutzen unterteilt werden müssen, geben Sie "[1,2]#[3,4]" an.
|
Defekten Schaltkreis vom Nutzen trennen | Austritt, Weiterleitung | Trennt eine defekte Einheit von der Schalttafel und leitet die Schalttafel an den nächsten In-Route-Vorgang weiter, während nur die einzelne Einheit an einen Out-of-Route-Vorgang weitergeleitet wird. |
Transportauftrag ausführen | Austritt, Weiterleitung | Sendet ein Produkt mit Hilfe eines Transportauftrags an eine bestimmte Lagerressource.
|
Los-Status festlegen | Austritt, Weiterleitung | Mit dieser Aktion wird der Status des Loses auf Grundlage der Einstellung für den Losstatus (Bestanden oder Fehlgeschlagen) festgelegt und die Erstellung einer Nichtkonformität ermöglicht. Sie können ein Abweichungsprofil und einen zugehörigen Ausschussgrundcode aus den Dropdowns unter Bedingungsoptionen auswählen. |
Häufigkeit einer Bedingung
Mit diesen Optionen können Sie die Häufigkeit für jede Prüfung der Bedingungen festlegen.
Artikel | Beschreibung |
|---|---|
Jeder Artikel | Bei jeder Baugruppe, die in diesem Vorgang gescannt wird, wird die ausgewählte Bedingung bearbeitet. |
Nach Artikelanzahl | Verarbeitet die Bedingung für alle n Baugruppen. |
Auftragslosbasiert | Verarbeitet die ausgewählte Bedingung einmal am Anfang des Auftragsloses, am Ende des Auftragsloses oder sowohl am Anfang als auch am Ende. |
Zeitbasiert | Bearbeitet die ausgewählte Bedingung n-mal pro halbe Stunde oder Stunde. |
Nach % der Gesamtmenge | Bearbeitet die gewählte Kondition in regelmäßigen Abständen auf der Grundlage des angegebenen Prozentsatzes der gesamten Auftragslosmenge. Ein Wert von 10 Prozent bei einem Auftragslos von 50 Stück bedeutet beispielsweise, dass der angegebene Schritt bei jeder zehnten Baugruppe durchgeführt wird (10 Prozent von 50 sind 5 im Verlauf von 50 Baugruppen). |
Fehler bei der Bedingungsprüfung
Wenn eine Bedingungsprüfung die angegebenen Anforderungen nicht erfüllt, können Sie drei mögliche Ergebnisse angeben:
Artikel | Beschreibung |
|---|---|
Warnung | Die Bediener können trotz der ungültigen Bedingung fortfahren, erhalten aber eine Warnung in einem Meldungsfenster. |
Fehler (Maßnahme verhindern) | Dem Bediener wird ein Fehlerdialog angezeigt, und der Vorgang kann nicht fortgesetzt werden. |
Weiterleitung | Ein Weiterleitungsweg erzwingt die Weiterleitung der Baugruppe an einen alternativen Vorgang (oder eine Reihe von Vorgängen) zur weiteren Bearbeitung. Sie wählen den entsprechenden Weiterleitungsweg aus der Dropdown-Liste aus. |
Verwandte Themen |
|---|
Festlegen von Eintritts-/Austrittsbedingungen für einen Vorgang |

